米博app-手机App下载
智能工厂整体解决方案专家级供应商
中文
英文
首页
走进中盛
董事长致辞
企业文化
企业风采
发展历程
企业宣传片
资质荣誉
解决方案与产品
电能质量优化类
电机拖动控制类
开关设备成套类
工业智能自动化
工程案例
电机控制案例
电能质量案例
开关设备成套案例
工业智能自动化案例
服务与支持
售后服务
合作伙伴
留言板
常见问题
资料下载
营销网络
新闻中心
企业新闻
市场动态
行业资讯
联系我们
联系我们
加入我们
站点地图
×
首页
走进中盛
• 董事长致辞
• 企业文化
• 企业风采
• 发展历程
• 企业宣传片
• 资质荣誉
解决方案与产品
• 电能质量优化类
• 电机拖动控制类
• 开关设备成套类
• 工业智能自动化
工程案例
• 电机控制案例
• 电能质量案例
• 开关设备成套案例
• 工业智能自动化案例
服务与支持
• 售后服务
• 合作伙伴
• 留言板
• 常见问题
• 资料下载
• 营销网络
新闻中心
• 企业新闻
• 市场动态
• 行业资讯
联系我们
• 联系我们
• 加入我们
News
新闻中心
企业新闻
企业新闻
市场动态
行业资讯
08
2024-05
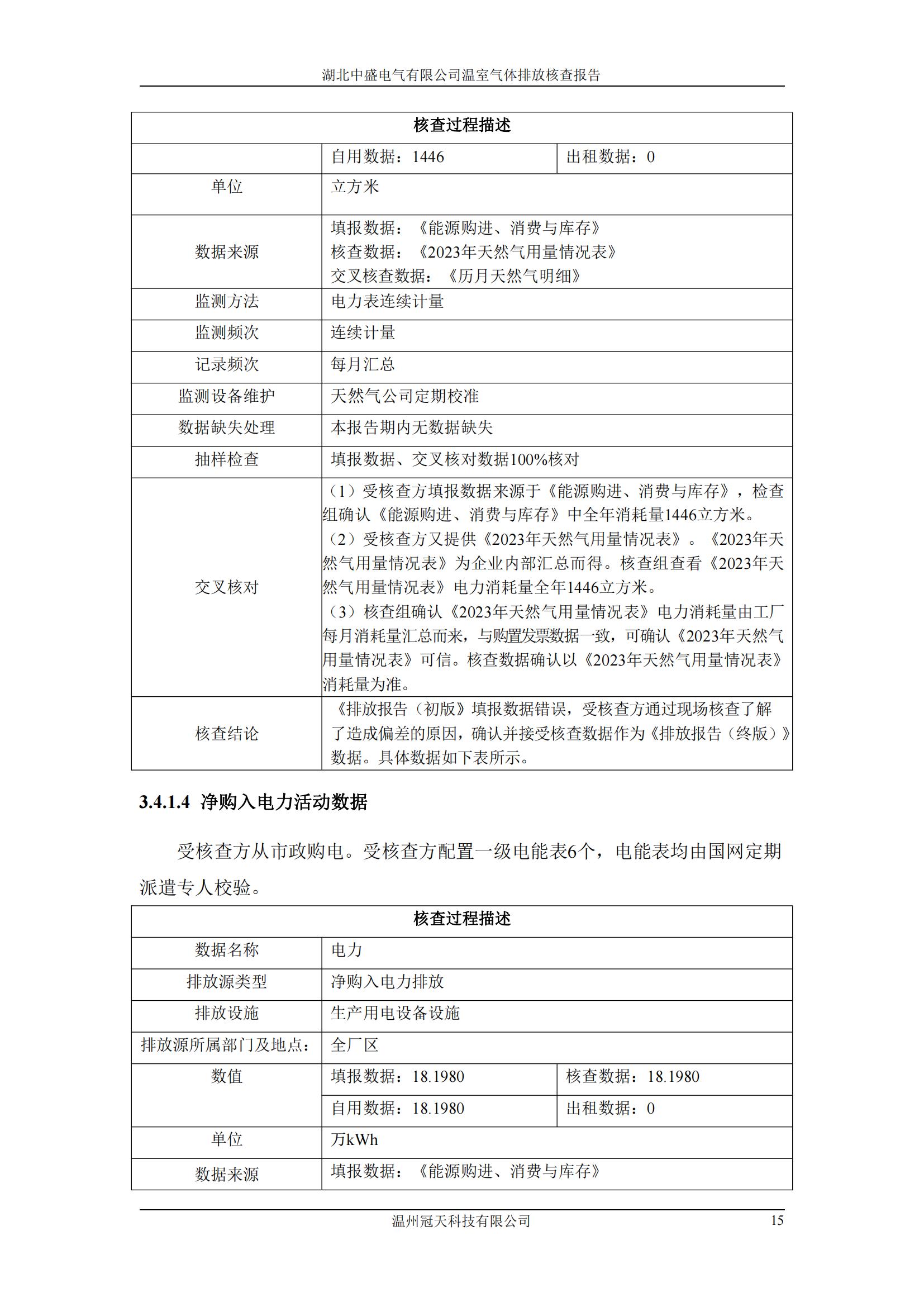
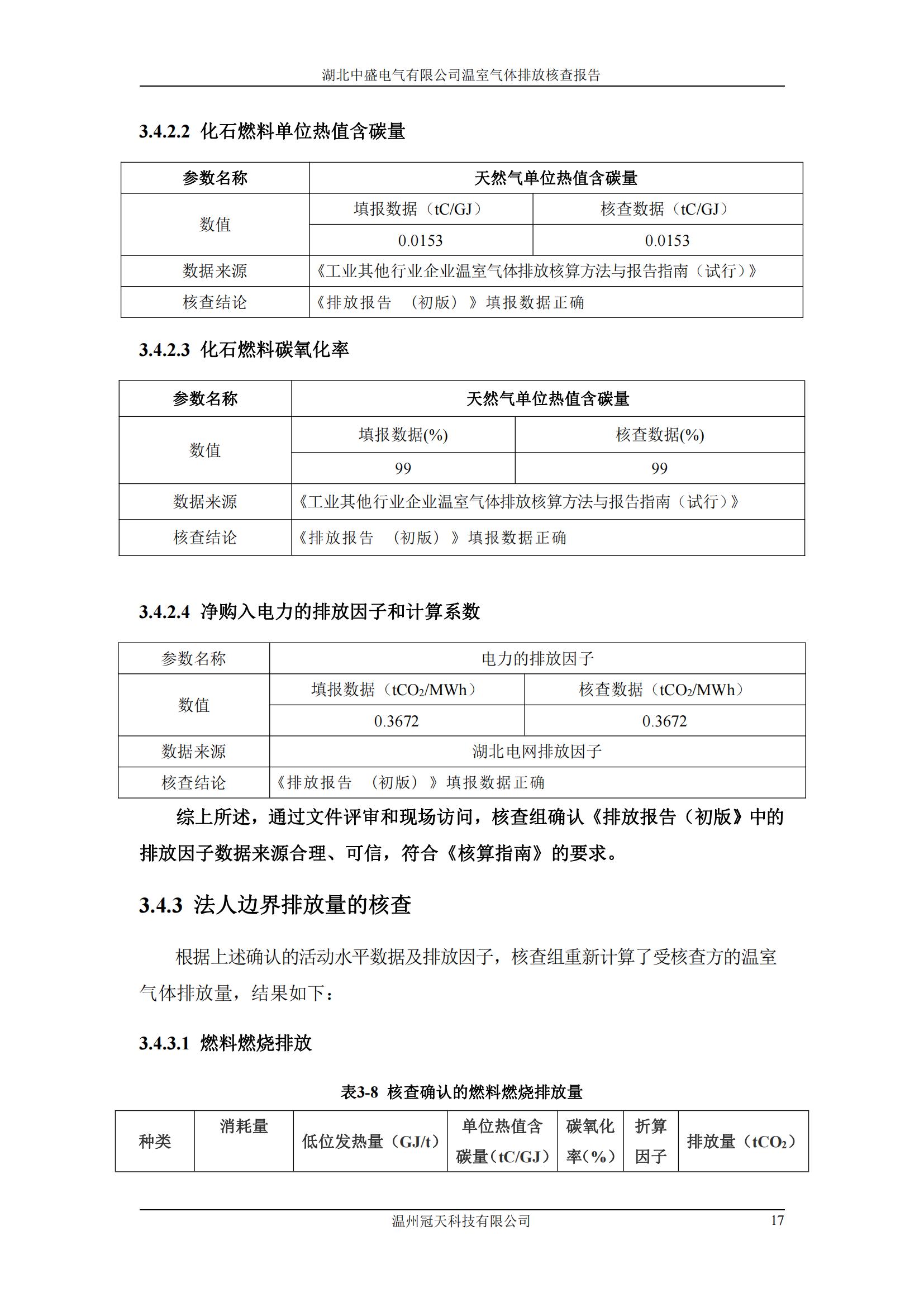
(公示)中盛电气温室气体核查报告
分享到:
上一篇
(公示)中盛电气2023年度产品碳足迹核查报告
下一篇
(公示)中盛电气社会责任报告
返回列表